介護に関する外部相談窓口の設置
弊社の専門職が、貴社従業員の介護に関する相談を匿名で対応します。相談内容は企業に個人が特定されない形で共有され、必要に応じて企業側への改善提案や制度運用のアドバイスを行います。
【サポート内容】
・介護と仕事の両立方法の相談
・介護保険・福祉サービスの案内
・社内制度(介護休業・時短勤務など)の活用支援
・継続的なフォローアップ(定期面談・社内セミナーなど)
・介護保険・福祉サービスの案内
・社内制度(介護休業・時短勤務など)の活用支援
・継続的なフォローアップ(定期面談・社内セミナーなど)
【スタッフ】
介護支援専門員(ケアマネジャー)/理学療法士など、 介護とリハビリの現場経験を持つ専門職が介護保険・在宅サービスの利用提案を行います。 継続的なフォローや面談の実施も可能です。 企業の人事・労務担当者と連携しながら、離職を防ぐ支援体制を構築します。
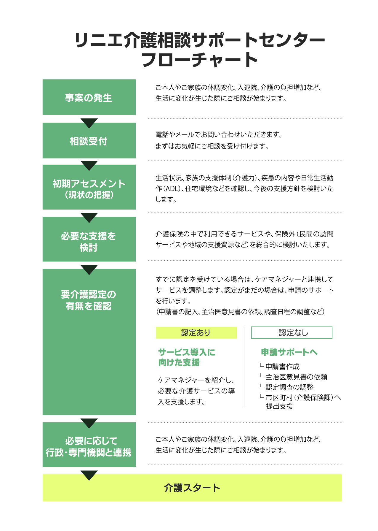
【導入の流れ(フローチャート)】
リニエ介護相談サポートセンター: 06-6531-3505(受付:中道・川口)